Mobile app design/ individual project practice/ Chinese
Role: UX & UI Researcher, Designer
Duration: 2 days
Tools:

Problem
This is a small UX design practice. I wanted to design an efficient tool for better communication between schools and parents. I came up with this idea because I found there is a quite big problem in communication between school and parents in my home country- China.
- Parents often do not understand why school administrators have made a certain decision, and this can lead to confusion and questions.
- Getting announcement from social media is inconvenient. Sometimes, they do not understand it but could not get clarification in time.
- From some similar Apps’ reviews:
- “teachers found it very useful, but parents found it hard to use and always”
- “receive so many unimportant messages.”
Design process
Sketching

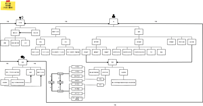
Information architecture

Low-fidelity prototype

This app has three main sections:
- Announcement
- Message
- User
Above is the prototype for 1st section: Announcement.